莫纳生物燕东平:从科学到应用,生命科学自动化模块化发展趋势|嘉程流水席165席精彩回顾
02.21.2023
|
嘉程资本:创新者的第一笔钱
|
嘉程创业流水席
自动化未来要用的好,一定要试剂、耗材相对标准化甚至格式重构,重新定义,才有可能稳定、高效、顺利地跑通客户的方案,在这里还要考虑客户采购使用的成本,后期的维护跟耗材的使用成本。
近日,嘉程创业流水席第165席【生物科技实验室自动化及仪器2023新趋势】,邀请了莫纳生物的董事长燕东平来分享,主题是《从科学到应用,生命科学自动化模块化发展趋势》
我是莫纳生物联合创始人燕东平,我本人在这个行业里面二十多年,在老东家工作中接触了很多手工、半自动、自动化的生命科学工具,如1999年就开始接触美国Matrix的96/384点样仪,当时国内药明康德是是第一批客户之一;Genomic Solution的分液;还有PerkinElmer前身的Packard、Caliper等多家公司的移液工作站;还有类似于Qiagen的自动化一体化提取设备。创业后更多的接触了丹纳赫服务Beckman的Biomek,Moleculardevices的克隆挑选工作站等自动化设备。也在国内很多的应用场景下,从事见证了一些大型项目的整合落地以及支持的工作,如国内最早的天津工业微生物所、武汉生物技术研究院等多个大型生命科学自动化项目的整合、安装调试,所以我会从我个人的经历与发展的角度跟各位去做分享。
因为今天交流的重点是生命科学的自动化,我会重点分享我对模块化自动化的一些粗浅的认识。为什么题目前面冠以“从科学到应用”的帽子,是因为过去这些年我们可能更多叫生命科学,偏基础科学研究市场,但这几年,特别新冠三年,我们听到了另外一个词叫生物经济,以美国为首的很多国家都在这么叫,中国也是,这其实是非常大的一个跨度,也就是从科学到技术到企业研发,到一些具体的应用,某些成熟的应用开始更多的做成产业,生命科学应用产业多了以后就构成一个生物经济的时代。科学、技术、应用到产业到经济,工具做为伴随产业,对它的要求也有了很大的变化,客户端通量、重复、精确等要求下,手工工具、自动化工具、自动化工具的需求与发展,其实是水到渠成的一个过程,并不是说我们去强行开发自动化的市场,而是整个科学到应用发展的过程中,我们看到了这个需求。
整个中国的生命科学,以前可能仅仅只是科学,是花钱不赚钱的,难有商业模式,后来中国就出现第一批为科研、技术服务的公司,比如说BBI(生工)、金斯瑞、金唯智,包括当年的华大、诺禾致源,就是典型的科学技术服务公司。我们用别人的机器,用中国生命科学过剩的人才,工程师的红利来做成商业化的模式,这叫技术服务化。后来慢慢到了产品化的公司,比如分子酶,中国也跑出了几家上市公司,如行业里的佼佼者诺唯赞、义翘生物等,这个过程应该算做技术产品化,相对单一的生物技术能够产品化。再往下走,更多产业的形态出现了,开始出现了产品工程化,仪器、解决方案型公司,装备型公司都属于这一类。这些公司拥有的就不仅仅是生物技术了,而是更多学科交叉、技术交叉下、更加正规的商业运营下的综合性公司。这过程中生命科学自动化设备也应运而生,说实话,之前的经历并不美好,在以前每装一台自动化,都要背上一个巨大的心理包袱,因为当客户花钱去筹建一个自动化设施的时候,往往期望其实是非常高的,比如说买个拖拉机回来,就希望家里的牛和驴该歇了,要自动化稳定、易用、好用,最好是能够自己完成,自动化嘛。另外跨行业的AI、机器学习的大肆宣传和在其它行业上的应用,导致我们国内很多客户对自动化设备有了过高的期望,希望买到是智能化设备,聪慧伶俐,但事实上我们走访了无数的客户,他们的抱怨其实是非常多的,如板子抓不起来,撞车,耗材破损,离心机出问题,设备之间的累计位移造成撞车,干涉撞车,错误中断,不小心改了配置,耗材出现问题,软件之间、硬件之间的通讯问题,外围设备自动化无法干活,应用难,这是几乎是行业内每装一台机器,或多或少都能遇到的的问题,每家公司遇到的问题基本上不会少于50%。
其实我们看到大部分的科学家、产业界的人,以及比较大型自动化的这些公司都希望把自动化体系磨合好、用好,真正助力生物技术的发展。在国内我们已经看到很多大型科研院所,如深圳先进技术研究院的合成生物学大设施,投资七八个亿建设了先进的、组合式的自动化大体系,而且是行业非常资深人员领衔,还组建了二三十个人应用团队、维护团队。我们看到天工所的设备运转越来越顺畅,亚洲最大单体生命科学科学自动化设施的在浙大装机落地、应用,单套设施的投入都在三四千万人民币;还有就是武汉生物技术研究院,也助力当时科学家如刘教授的项目快速落地。同时我们也看到了在产业上非常好的例子:前段时间我去深圳,拜访晶泰科技,他们的自动化高效运转,自动化生产顺利应用,给行业的发展带来了非常大的希望。当然从从另外一个角度来说,它并不是一个真正商业化案子的代表,因为是晶泰自己组织团队,从自身的明确切实的应用出发,在搭自己的生产装备。这就印证了自动化最后一定是跟具体应用结合在一起,自动化只是一个连接工具,或者是帮助客户解决问题的高效工具。
这个时候怎么办呢?客户最了解客户的应用,而且在跟我们第三方的应用公司接触的时候,往往我们的应用团队,软硬件的团队,跟客户真正的应用方向很难切合在一起,特别是在一些特殊的应用方向。如国内明星企业英矽智能在做非常庞大的自动化设施,具体的应用方向也很多,存在不少不确定性的应用,但投入庞大,集合了国内外优秀的整合资源、产品资源,真心希望他们能够顺利地运转起来,如我们看到最好的还是晶泰科技的这套设备的运转。
客户认为的自动化设备应该具备人工智能,但实际中往往感受到的是人工弱智,差距巨大,落差背后的真正原因是什么?甚至引出实验室自动化在某些环节上是不是伪命题这样的质疑?自动化行业发展还不是时候,行业需要发展,往往需要外专业的人进来打破,我们看到了博世、ABB、日本电装等很多公司做机械臂、软件,甚至汽车自动化流水线等行业的很多牛人都进到这个行业来了,他们的到来确实给这个行业带来了一些新的东西,大量融资,组建庞大队伍,促进了行业的大发展,但随着项目的落地,发现生命科学的项目和其它行业项目并不完全相同,也都在考虑我们是否真的需要庞大的工业机器人如工业六轴机器人去做事情,还是生命科学自动化有一定的特殊性?我们客户对自动化需求的真实目的到底是什么?需要带着问题一起去看。
实验室自动化的市场其实是非常大的。理论上来讲,高重复、大通量、长时间的活都应该交给自动化去做,我们不应该再去重复“少小不努力,长大提质粒”,甚至硕士、博士生在干一些基础重复的劳动,是时候把生物技术某些环节的事情交给一些能够相对自动化或者半自动化的仪器去做了,或者说在整个生命科学几乎所有的环节,其实都有自动化应用的可能,当然应用不足够成熟的时候,也有非常多的挑战。比如说这个行业里目前无论是做仪器还是做自动化设备,主要市场还是服务公司的需求,逐渐开始在基础实验室、企业研发的应用普及,新冠三年这段时间我们也看到了欧美越来越多的实验室选择自动化设备或自动化流水线,他们的做法值得我们国内所有从业人员去思考,去学习,去合作。
现在正好处于这么一个阶段,很多环节开始有了自动化的成熟应用,如公安法医自动化已经跑到了所有其他行业的前面,同样在动植检等等其他方面发展也很迅速,都有广阔的发展空间,自动化都可以去做的。我们看到了上中下游在美国这两年的发展更加迅速,越来越多的生命科学云端实验室开始浮出水面,大展身手,专业的服务商像PAA,Highres-Bi同步发展。咱们国内现在也诞生了很多明星公司,如王老师技术起家的青元开物、北京镁伽机器人、上海汇像等公司都对这个行业带来了很大的触动。同时随着合成生物学产业的这两年的发展,投资热,企业自建平台、或者第三方的商业公司的共建平台也为整个自动化未来带来了极大的发展机会。另外,如果自动化要去做好,很重要的一点就是试剂耗材,类似于当年我们做实验的时候,永远希望买最好的仪器,但不一定用得上好的或配套的试剂耗材;还有一个是试剂的自动化格式,会越来越像临床的试剂发展,因为临床的需要相对封闭,还有一个是大的预分装,这些所有的配合才有可能推动自动化的良性发展。
做自动化需要考虑一些问题,到底哪些是真正的有需求的市场?还要必须考虑实验技术的多样性,是否适合自动化?他们能否标准化?另外,现在客户选择自动化的时候,是否会盲目的选择?在我过去从业时期,特别是在2018年以前的那一段时间,中国的自动化的装机已经不低,但开机率很低,可能毛估估也就是25%左右,甚至可能是更低的数字,我相信这里边可能会有些盲目的选择,盲目的选择带来伪市场的发展,其实不利于整个行业的发展,
我觉得未来这个行业如果要做好,纯生物技术的人才肯定是不够的,自动化设备的发展已经很难重复分子酶成功的故事,也就是产品工程化的复杂度更高,跨学科更多。以前的分子酶更多的是技术产品化,这里边的商业模式、人才组织是完全不一样的,现在需要更多的声、光、热、力、电,包括自动化、机器人、软件和AI的人,共同去努力,或者在某一个阶段集中去做好某个事情。另外就是,当这些学科人在一起,顶层设计应该怎么做?比如不同的语言怎么去沟通。大的问题背后可以看到整个工具的发展,带来一些信息,工具源于科学,最后服务科学,顺带成就了一些产业,同时也成就了一批伟大的工具的公司。大家可以看到今天的很多国际龙头,其实当年都是诺奖的技术,首先做成了科研工具,为科学服务,后来有了研发和产业,成就了大的工具公司。
我们中国这一块会不会去走?我觉得到目前为止,并没有看到一个非常清晰的脉络。经常的问题是,我们国内很多做自动化的设备,它一年就是卖10台、100台、1000台,相对数量并不是特别大,从产业和生产的角度来说,一年只生产100台机器,可能做到稳定吗?可能,但成本会无限的高。离开量,讲供应链管理、精益生产管理、柔性生产、质量体系等等都是没有意义的,这也是为什么我们想去选择莫纳选择这条路。可以看赛默飞,赛默飞首先是一个科学发展史,其次是工具发展史,再就是产业发展史,最后才是资本整合的助推史。还有,我们看到了穿透后大约三四百家公司才组成成了今天的赛默飞,但最后自动化在他们所有产品里边份额占比其实是非常小的,更多的还是通用的仪器试剂、耗材,包括中高端的仪器设备,这些年更大的份额变成了服务。
从工具的发展趋势看,工具的发展的目的是为科学、技术、产业服务,从手工到自动化发展也是必然,随着生命科学不断的发展,应用的成熟,中国的生物经济也一定能发展起来,届时规模化生产势必带动工具向装备流水线、生物铸造工厂的方向的发展,不同发展阶段、不同对象对工具的自动化要求是不一样的。
生命科学到经济时代,我们到底应该怎么做?一定要去看他山之石,去看欧美的整个的产业生态,在自动化上值得我们学习的地方。首先需要抱团发展,这些企业、企业中的人,包括整个行业协会、行业标准的制定,合作首先是同轨,还有很多合成生物学基础层、应用层的企业发展,中国任何一家企业拿出来,有没有可能在这个位置上。合成生物学,即工艺化到工程化的过程,也就是生物技术走到了真正意义上的生物工程。现在合成生物学的概念,更多是包含了先进的基因工程,甚至包含了生物学的一切,未来这一块会不会走到类似于IT、汽车行业的CNC或者CAE、CAM、PLM这样的模式上面去,我们已经非常清晰地看到欧美已经走得很好了,但是目前我们国内的商业模式,各个方面还没有看得非常的清楚。
晶泰科技是另外一个例子,它相对来说是为自己去做装备、做服务的,但是到了经济时代,对自动化来讲,更多的是大生产层面的要求,这并不是莫纳生物要做的事情,但是在这个行业里面谁去做?做到哪一步?我们在做自动化的时候到底是为谁做?为科学研究这方面,我们更多针对的是实验技术,实验技术多样化、无定时的,要选准我们的方向,而且为科学家减轻一些工作量;如果我们为产业、研发去做,实验跟研发体系建设的过程中,要考虑小试、中试、放大生产,不仅仅是通量的问题,如果到了产业,要考虑生产体系跟法规标准。
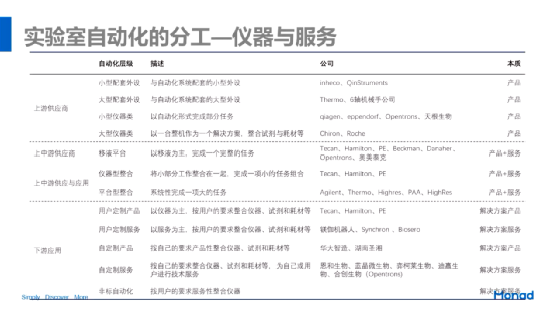
参考行业对自动化的分级,我感觉这个赛道不光很广,而且很长,即使会有差别,但分级的制度从全球的标准应该都是差不多的。我们往前走,首先要修轨道、统一标准,在这里简单介绍一下美国的标准, 就是ANSI下面的SLAS,SLAS是1994年的SBS跟1990年的ALA合并而成的,SLAS自动化以及高通量筛选的协会,它制定了非常多的规则。举个非常简单的例子,我们这段时间在很多自动化客户聊的时候,问为什么一定要用伯乐Bio-Rad的全裙边的PCR板?因为我在Bio-Rad待过,那个板的标准就是Bio-Rad跟SLAS一起去定义的。所以现在如果要逃开Bio-Rad再去做一个标准,目前我们的体量跟影响力其实是不够的,我们可以暂时去follow这个产品,也希望未来一起去做这个事情。这仅仅是一个例子,当然整个大的实验室自动化要做的事情很多,如工作站、工作单元、软件、机器人、存储检索,包括一些其他的设备,工程很大,产业细化很多。
海外这两年的从业者也在不断变化,我们从业的时候,那时候BECKMAN、HAMILTON等等是明星公司,今天的自动化整合则是HighRes、PAA这些公司。行业变化的背后的逻辑是什么?是产业的发展。比较可惜的是这三年我们没有机会当场去参与美国的SLAS会议,今年在西雅图这个会议上,关键词总结下来就是硬件的自动化、数据驱动、模型预知等等我个人感觉,仅从网络上就能清楚,在新冠的这三年里面,整个生命科学的自动化,我们被欧美拉大了更大的距离,当然也因为我们的基础技术、底子本来就不是非常好。同时今年2022年最后几个月我们看到了SLAS欧洲最新观点:第一个,自动化的模块化;第二,小型实验室的自动化可能未来会跑到前面去;以及记录的数字化,也就是电子实验记录本,以前人一边做实验一边写实验记录,后来机器做实验,这个东西也是必须的;另外,小型实验室未来更容易获得自动化的解决方案,因为它做的事情相对单一;最后,AI机器学习,这个是欧洲行业的主流观点。
莫纳生物的定位是高效工具的智造者。我们希望为全球400万的实验室去做这个工具,原来用嘴巴吸移液,后来用移液器、八道排枪,后来呢?所以莫纳生物做的更多的是模块化小型化的自动化。仅国内的客户和数量就不会少,算上生命科学、生物科技用得上自动化的各环节,全球的实验室大约有400万个,我觉得有足够的空间。我们暂时不会碰大产品和非标定制,因为我们的初心是实现实验过程的便捷化、标准化跟智能化。莫纳生物的做法是,从2017年做公司开始,坚持便捷化、标准、智能化的产品路线的去做产品,大前期也走了很多的弯路,自动化中的每个模块,产品无论大小,做稳定都是一件非常难的事情,交了很多学费以后,痛定思痛,开始去做一些真正的原始积累,我们内部叫全栈科研,希望能够解决客户需求的问题。便捷化上我们开始做一些技术储备,莫纳生物的任何一个小产品,都是在自动化之内或者是为自动化服务的;同时,注重标准试剂、耗材的搭配;应用团队的建立,我们在武汉有一个非常大的试剂研发团队,做自动化方案的测试落地,进而才可能去做试剂的重构,逐步做到标准化,最后一步我们才会走到自动化上面去。我们提的目标虽然叫智能化,但对于我个人或者莫纳生物现阶段来说,更多的是相对小型的自动化和模块化。
我们这些年围绕IRCa产品理念建了所需的主要技术平台,投入也非常大,还好有标准化的仪器、试剂耗材打底给我们带来了一些收入流水,才让我们安心做了非常多的模块跟模组,现在我们也很希望能够和国内更多志同道合的公司合作,还有很重要的一点,自动化未来要用的好,一定要试剂、耗材相对标准化甚至格式重构,重新定义,才有可能稳定、高效、顺利地跑通客户的方案,在这里还要考虑客户采购使用的成本,后期的维护跟耗材的使用成本。中远期大家都希望能够做到智慧实验室,需要看到产业界对我们的需求和自动化的这个愿景,自动化去干活,软件作为APP,甚至能够做到云端实验室,有第三方生物信息、生物设计的软件,最后推到自动化一起去做事情,这个路在欧美已经在走了,而且有些地方其实已经走得通了。
我们看一下欧美公司,首先就是Inheco,行业的领导者在做什么?它主要是做温控、培养、小型培养,成为了全球自动化的模块化的领导者,而且这家公司在所有的设计上有德国人的严谨,同时还有完全自动化的概念。另外就是2014年Opentrons的项目,它致力于实验室自动化的PC化,这家公司很有前景,但其实前期活得并不容易,当我们看到它的定价只有5万块人民币的时候,我们都傻眼了,但是标杆已经竖在这里了,那中国的从业者要不要去用这个标?但是同时看到了它另外一个模式在欧美的成功,一个Protocol要1000美金,上门装个机要4500美金,我们特别期望Opentrons能尽快在中国商业模式中跑通、落地。所以不管怎么说,我觉得在中国大的环境和生物经济的产业下,任何一个事情都有可能去做好,而且都有可能成为一个比较好的商业模式。至于这个行业需不需要工业机器人?协作机器人是不是生命科学在某个阶段我们要去做的事情?国内的整合商,我们的硬件的竞争力到底在哪里?到底最后去做服务吗?我觉得是要看是否是工具的思路还是服务的思路,还是其他商业化的思路。还有一个,随着生物经济的发展,这家公司Labservice,其在全球的布局其实非常广,却只是简单的把PCR做了无人化,国内类似的这种服务公司都是有需求的,但是在中国这能不能构成商业模式?另外,就是Highresbio这家公司,很多人在模仿,做到了真正意义上的模组化,灵活,相对来说应用性更好,甚至是适合从科学到产业的诸多流程。
今天借嘉程提供的机会,我们在这里简单提一个行业合作的倡议:第一,工作单元的软硬件接口协议相对要公开;第二个要标准,耗材的标准,这方面我们也做了很多工作,跟国内头部的几家耗材公司灌输欧美的一些标准,给它们建议甚至是帮它们做方案;还有一个,自动化设计的构建以及标准化包装;再就是专用的机械臂、协作机器人,因为生物技术,把所有的东西都做好是很难的事情;以及实验电子化,或者叫电子实验记录本,今天有产业界、投资界的人,我们也希望强有力的资本或者国内现在已经跑到头部的这些企业、明星企业去牵头做这个事情,莫纳生物回去也一定去贡献自己的力量。
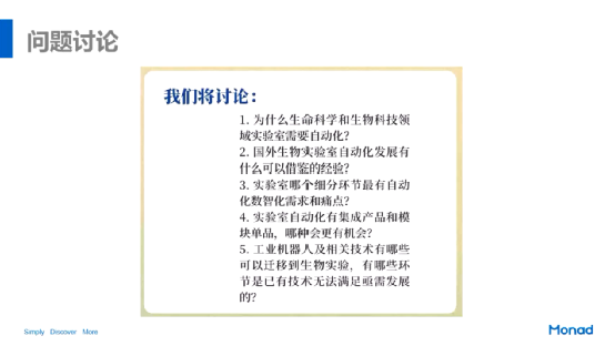
最后,回答一些问题。生命科学哪些地方需要自动化?我个人认为是技术服务公司、生物技术企业、IVD、ICL,包括动植物检验、检疫、公安、分子育种,还有一个是定制化市场,当产品还没有标准化、通用性还没有非常好的时候,定制化市场也一定有它的需求,所以定制化更多的是服务性质的,非标背后的一个商品化的服务。另外,国外的哪些东西值得借鉴?术业有专攻,模块、软件、存储甚至封膜,也造就了全球几个非常牛的公司,包括做整合、AI、生物信息、软件的,人家提供的是真正意义上的解决方案,我们可能更多的是集中在前处理。第三个,实验室最有自动化数智化需求和痛点的就是高通量、高重复或者高精度、长时间。第四个问题来讲,自动化集成产品和模块化,谁更有机会?个人认为现在中国其实机会都非常大,但强调的是希望做模块的就好好做模块,这也是对莫纳生物对我们自己的要求,不管是做集成还是模块化产品,特别是模块化产品,做仪器设备就是几百个、上千个零件组合在一起,供应链管理的体系在中国没有成熟的东西,其实也是这个行业的痛点和高壁垒。第五个,我们更希望是起码在生命科学这个领域建立这么一个体系,比如机械臂,六轴机械臂用在目前的生命科学自动化是不是自找麻烦?用上AGV效率就会更高等等。
席友:您怎么看ELN和自动化的结合?可以从哪些方面结合?会产生哪些非常有价值的产出呢?
燕东平:第一我觉得结合是必然,因为以前人边做实验边写实验记录,现在是机器去做实验,我们都会有logfile,那通过logfile去转成我们平时做的report,这个是必然,而且现在我觉做自动化的已经在跟类似的公司尝试合作,当然你如果不仅仅是ELN,还可以做到更多的东西,比如说AI的东西、设计的东西,我们也都可以合作都没有问题,因为莫纳生物对您来说是工具端最后到达客户端的一个入口。
席友:刚才您说的希望用好的设备,但是也希望把耗材,比如说把替补头的成本降低,但是因为这么一个逻辑,买设备不管贵还是便宜都可以折旧,但是耗材实实在在就是日常的成本。我们知道替补头,如果手工枪头,首先它的质量就不行,其次手工枪头都不是盒装的,没法上机器去用。针对这样的问题,您有什么应对的经验?或者说有什么更好的建议?
燕东平:从科学到产业,不同阶段的人的认知要求也不是一样的,比如说高校里,可能有钱买设备却不一定有钱买耗材。我们在应用端的话,这个现象开始在改善,特别是到了临床应用端这个问题可能会解决得更好,莫纳生物的做法还是坚持标准化的枪头模式,但跟您分享个好消息,中国的耗材目前的产量按2019年的产能来说10倍于全球的产能,所以我们都有机会,自动化跟非自动化枪头未来的差距会很小很小,目前我们已经看到了这个苗头,也在跟很多的公司合作。
席友:请问生物实验室自动化,您觉得它之后会是往智能化发展,还是说向流水线化这样去发展?
燕东平:鉴于有不同的应用场景,流水线是一定有的,比如说目前大型的临床流水线;从化学的角度,国外有非常多成熟的例子开始向智慧化、人工学习和AI机器学习转型。我相信这两个方向根据不同的场景,都是未来的方向。短时间之内我们国内企业能不能跟上还是个未知数,但是我觉得已经有一帮人在努力了。
席友:我之前也很关注合成生物学赛道,想了解一下现在国内实验室自动化有没有实际为合成生物学产业带来实惠的一些例子?
燕东平:蓝晶、恩和等等自己的实验室我相信是跑通了的,因为我们也了解到或者去拜访的时候也看到了。比较实际的例子,比如说天工所、深圳先进技术研究院,其实已经为国内的很多合成生物学公司在平台上做了很多的工作,已经起到了作用,而且接下来受益的合成生物学的公司会越来越多,以肉眼可见的速度。
席友:我目前在做合成生物学自动化的一些应用,很多时候我能感觉到运用自动化的方法可以大大提高生产效率,但是市面上却并没有比较适合我们的仪器或者方法,我们要做的话,必须一台一台仪器或者一件一件地做非标的产品。这样研发成本很高、效率也很低,不知道燕总在这方面有什么看法?
燕东平:第一,我觉得特别是实验技术的研发阶段,不要过分地去追求全流程,中间加手工步骤极有可能效率是最高的;第二个,其实很多客户,特别是生物技术或者做生物技术研发出身的人,都比较迎合我这个思路,但是更多要跟硬件团队和应用团队做下来,看实验流程有没有可能相对地进行重构、有没有可能用标准版来做载体、有没有可能用封膜来去替代之前的有些事情,我觉得有些场景在这里是可以解决掉的。因为我们大部分学生物技术的人,都是希望自动化能够迎合我,我人怎么做,自动化就怎么做。另外一方面,国内很多知名的企业,为客户做的自动化也真的就是自动化理念,而不是生命科学自动化的理念。
席友:从客户需求和市场规模来看,您觉得什么比较适合进入行业爆发期?
燕东平:因为现在NGS、核酸前处理、质谱前处理,这一块来讲,其实已经进入爆发期,甚至包括核酸前处理这一块儿,我个人认为接下来也会进入一个爆发期。
席友:请问国内和国外模块化设备还存在哪些差距?
燕东平:差距太多了。第一,现在数量上我们都达不到,质量上和精度上差距更是真的非常大。我们不可否认,国内在做模块的时候,也都存在模仿的现象,在很多精度、设计的部分,还有一个更重要的,就是供应链,比如说像芯片或者里边涉及到的一些精密部件。所以我觉得都有很多差距,最后反映在产品上的差距其实就是数量、质量和应用性。
席友:我们现在是在做实验室仪器设备,更侧重于小白鼠相关的。有一个问题是,国内现在很多公司在做的产品是仿制品,但很多的仿制品是属于国外产品的一个降解版,可能都仿得不到位。究其根本原因,一方面是企业自己的原因,另外一方面,还有我们国内产业链上的问题,比如在一些核心的元器件材料、工艺方面都有缺陷。在这样一种情况下,对于这方面的初创公司,大家的破局点在哪里呢?
燕东平:这个问题也是这个行业的通病。第一,我们这个行业没有成熟的人才、没有成熟的供应链、没有成型的商业模式,比如以前卖科研产品的,就是拎包客,to C、摆地摊、上门推销,反馈到这个行业里边,就是没有供应链。怎么去做呢?是不是要把瑞士的电机先仿出来?我觉得只能回到上面,老外在做高端,我们先做中低端的产品,用当年中国原子弹的话,就你要用相对不可靠的零部件做出相对可靠的设备来,但是你一定不是高精尖的。我觉得最好是不要过于求新,可以很坦白地说其实莫纳生物一开始也是举了创新的大旗,从而吃了很多苦头。针对您这个问题,其实生物样本库的自动化,国外已经有非常好的几家公司已经做得很大了,前景是非常好的,是自动化里非常细分,而且比较大的一个市场,我觉得这个应该有人坚持去做。

嘉程资本Next Capital是一家专注科技领域的早期投资基金,我们极度信仰科技驱动的行业创新,希望成为创新者的第一笔钱,与极具潜力的未来商业领袖共同开启创新的未来。
我们的投资领域涵盖新消费、新技术、新医疗。投资案例包括熊猫速汇、多抓鱼、十荟团、拉面说、店匠、bosie、熊猫星厨、核桃编程、橄榄枝健康等多家创业公司的天使轮或早期阶段。
嘉程资本旗下的创投服务平台「嘉程创业流水席」,致力于为科技互联网创业者和行业人士提供深度链接和一手行业信息,迄今已服务数万名创业者,汇聚了数百个创业者社群,有近千位企业家与行业专家在嘉程创业流水席分享过行业观点。
嘉程资本创始合伙人李黎是知名天使投资人,曾主导投资过乐信(纳斯达克代码:LX)、团车(纳斯达克代码:TC)、老虎证券(纳斯达克代码:TIGR)、牛股王、蜜芽、辣妈帮、PingCAP、易订货、彩贝壳、鹿客、Krazybee等明星公司的天使轮。
嘉程资本是创业者思考的伙伴,成长的伙伴。
嘉程资本
握手未来商业领袖
BP 请发送至 BP@jiachengcap.com
微信ID:NextCap2017